今天是
中国政府网
山西省政府
长治市政府
首页
时政动态
政务公开
政务服务
政民互动
红色武乡
按要素查找
教育
户籍
救助
养老
就业
社保
征地补偿
环境保护
房屋征收
保障房
涉农补贴
税收
当前位置:
首页
>
武乡县人民政府
>
部门信息公开目录
>
最新信息
字体大小:
【大】
【中】
【小】
保存为word
打印
关闭
索 引 号
:
000014349/2026-00265
发文字号
:
发文时间
:
发文机关
:
武乡县气象局
主 题 词
:
标 题
:
一周天气预报
主题分类
:
发布日期
:
2026-01-05
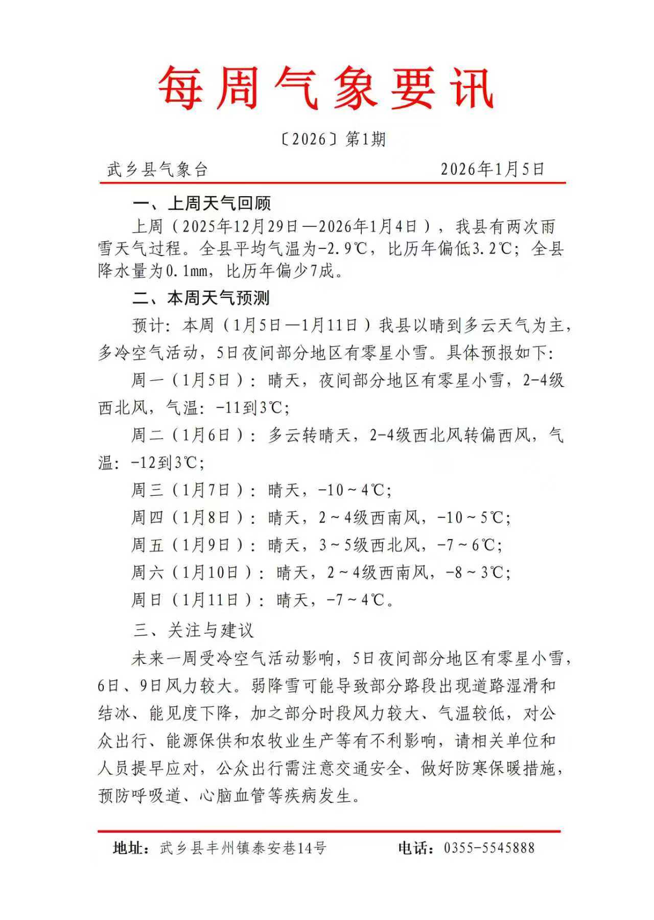
一周天气预报
时间:2017-08-20
大
中
小
打印本页
关闭本页